首页 > 新闻中心新的轴承装上后发响的情况,相信大家一定都遇到过。这时候我们想到的一定是退货,但轴承发响一定是产品的质量原因吗?今天就给大家分享一些办法,希望能帮到大家。

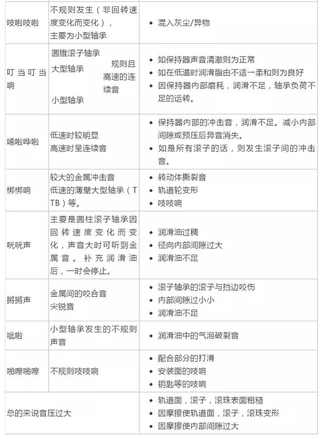
1、轴承若处于良好的连转状态会发出低低的呜呜或嗡嗡声音。若是发出尖锐的嘶嘶音,吱吱音及其它不规则的声音,经常表示轴承处于不良的连转状况。尖锐的吱吱噪音可能是由于不适当的润滑所造成的。不适当的轴承间隙也会造成金属声。
2、轴承外圈轨道上的凹痕会引起振动,并造成平顺清脆的声音。
3、若是有间歇性的噪音,则表示滚动件可能受损。此声音是发生在当受损表面被辗压过时,轴承内若有污染物常会引起嘶嘶音。严重的轴承损坏会产生不规则并且巨大的噪音。
4、若是由于安装时所造成的敲击伤痕也会产生噪音,此噪音会随着轴承转速的高低而不同。



原因1:异常负荷,对策:修正配合,研究轴承游隙,调整与负荷,修正外壳挡肩位置。
原因2:安装不良,对策:轴、外壳的加工精度,改善安装精度、安装方法。
原因3:润滑剂不足或不适合,对策:补充润滑剂,选择适当的润滑剂。
原因4:旋转零件有接触,对策:修改曲路密封的接触部分。
原因1:由于异物造成滚动面产生压痕、锈蚀或伤痕,对策:更换轴承,清洗有关零件,改善密封装置,使用干净的润滑剂。
原因2:(钢渗碳后)表面变形,对策:更换轴承,注意其使用。
原因3:滚道面剥离,对策:更换轴承。
原因1:游隙过大,对策:研究配合及轴承游隙,修改预负荷量。
原因2:异物侵入,对策:研究更换轴承,清洗有关零件,改善密封装置,使用干净润滑剂。
原因3:球面伤、剥离,对策:更换轴承。

1.油脂有杂质
2. 润滑不足(油位太低,保存不当导致油或脂通过密封漏损)
3. 轴承的游隙太小或太大(生产厂问题)
4. 轴承中混入砂粒或碳粒等杂质,起到研磨剂作用
5. 轴承中混入水份,酸类或油漆等污物,起到腐蚀作用
6. 轴承被座孔夹扁(座孔的圆度不好,或座孔扭曲不直)
7. 轴承座的底面的垫铁不平(导致座孔变形甚至轴承座出现裂纹)
8. 轴承座孔内有杂物(残留有切屑,尘粒等)
9. 密封圈偏心(碰到相邻零件并发生摩擦)
10.轴承受到额外载荷(轴承受到轴向蹩紧,或一根轴上有两只固定端轴承)
11.轴承与轴的配合太松(轴的直径偏小或紧定套未旋紧)
12.轴承的游隙太小,旋转时过紧(紧定套旋紧得过头了)
13.轴承有噪声(滚子的端面或钢球打滑造成)
14.轴的热伸长过大(轴承受到静不定轴向附加负荷);
15.轴肩太大(碰到轴承的密封件并发生摩擦)
16.座孔的挡肩太大(把轴承发的密封件碰得歪曲)
17.迷宫式密封圈的间隙太小(与轴发生摩擦)
18.锁紧垫圈的齿弯曲(碰到轴承并发生摩擦)
19.甩油圈的位置不合适(碰到法兰盖并发生摩擦)
20.钢球或滚子上有压坑(安装时用锤子敲打轴承所造成)
21.轴承有噪音(有外振源干扰)
22.轴承受热变色并变形(使用喷枪加热拆卸轴承所造成)
23.轴太粗使实际配合过紧(造成轴承温度过高或发生噪音)
24.座孔的直径偏小(造成轴承温度过高)
25.轴承座孔直径过大,实际配合太松(轴承温度过高--外圈打滑)
26.轴承座孔变大(有色金属的轴承座孔被撑大,或因热膨胀而变大)
27.保持架断裂
28.轴承滚道生锈
29.钢球、滚道磨损(磨加工不合格或产品有碰伤)
30.套圈滚道不合格(生产厂问题)